GENESIS 4-5 and BEYOND: DESCENDANTS of ADAM and EVE
- W. Cook, Independent Researcher

- Jan 18
- 16 min read
Updated: 12 hours ago
© 2025.
This section first describes the family lives of Adam and Eve and their early descendants. A summary of the information trail from the originators of the accounts for Genesis 1-11 into modern bibles is explained after Highlights of Genesis 4. These topics are followed by a short history of the bible and a brief summary of the later chapters of Genesis.
Origin and Authorship of Genesis 4 and 5.
Genesis 4 smoothly continues the account of Genesis 3 but “the Lord” (Yahweh) is used as God’s name throughout this account from its beginning in v1 with Eve clearly speaking. (Since Eve previously used Elohim for God in Genesis 3:3 she evidently used both single names for Him.) Adam wouldn’t have originated the account of Genesis 4 because it doesn’t use his unique compound name for God, Yahweh-Elohim, he used exclusively in the accounts of Genesis 2 and 3. Eve must have originated the account in Genesis 4 because she is the only other qualified person who lived during this period. Apparently she chose the more reverent name for God, Yahweh, in this account rather than the impersonal Elohim she used in Genesis 3:3 after God evicted them from His idyllic Garden and she saw how He punished the Serpent for deceiving her (Genesis 3:14-15). However, the most important origin evidence was this account named three of Cain’s female descendants (vv19-22) and also mentioned Cain's (unnamed) wife (v17), while Seth and the other male originators of the accounts in Genesis 5 didn’t include any women. The family centering of this account and including several women is strong evidence that Eve originated it. It described Adam and Eve's first sons Cain and Abel in Eden, then the belligerent descendants of ungodly Cain and his wife who lived in the nearby land of Nod later in Genesis 4:17-24. The detailed information about Cain’s family in Genesis 4 suggests Eve must have obtained their genealogies directly from them when she and her husband Adam visited (see below). This account of Eve’s extended family would have originally been memorized and preserved by primitive record keeping until writing was developed before the Flood. Adam and Eve’s god-fearing son Seth (Genesis 5:3) who was born later passed it on along with the earlier accounts to his descendants who recorded them after they developed writing. (Topical note 4, World’s oldest writing).
Genesis 5 contains a series of genealogies of Adam and Eve’s godly male descendants through their later son Seth who started them{2}. But first, vv1-2 include a very brief “third” creation account of only the first two humans that used Elohim for God’s name. Verse 2 recorded that God originally called both humans “man” (Hebrew Adm, here meaning “mankind”), and He created them “male and female”.
These genealogies began with Seth who lived for 912 years, (until about 1050 years after Adam’s creation, halfway through the pre-Flood era). Adam’s death at 930 years and Seth’s death about 112 years later are mentioned. So Seth’s descendants continued these accounts, and finally Lamech, Noah’s father finished them. They were recorded after writing was developed before the Flood. These genealogies in Genesis 5 of Seth and his descendants through Noah are the first to be described in v1 as originally “written” accounts (Topical note 4, Did writing really exit in pre-Flood times?). Moses later used these genealogies that were translated after the Flood and passed through religious Hebrew families as source material for Genesis 5 (in modern bibles).
The genealogies of Seth’s descendants appear in Adam and Eve’s family tree{2}. Noah’s preaching to the ungodly people during this time is covered briefly in Topical note 4, Noah’s Flood.
Highlights of Genesis chapter 4.
Adam and Eve began having children right after they were evicted from God’s Garden in Eden. This account opens on a somber note with imagery of Eve regretfully sitting outside of the Garden with their first newborn son in her lap. She seemed pleased that her first born was a male child (v1). Possibly she hoped he would be the Savior (Messiah) God promised in Genesis 3:15 who would restore their relationship with Him, so they could return to living in the Garden and escape their endless daily toil and His other judgments. However, this Savior wouldn’t come for thousands of years and it wasn’t His purpose to give humans an easy life (New Testament 2 Corinthians 1:4). Their first son, Cain proved to be a terrible disappointment.
Cain murdered his brother Abel (Genesis 4:2-16):
Cain was a farmer while Abel was a shepherd. Farming the ground God cursed with abundant thorny weeds that rapidly grew to maturity (Genesis 3:18) and has to be removed daily was hard work. So he likely resented his younger brother Abel who seemed to have an easy job leading his sheep to grass and water while he watched them multiply. Eventually the two brothers each offered a sacrifice to God. Cain offered vegetables he grew and Abel offered fat portions of sheep from his flock. Cain’s anger erupted into murderous intent when Abel’s burnt animal offering was accepted by God while his burnt sacrifice of vegetables that he raised was rejected. Perhaps God caused a wind to blow away Cain’s offering and disperse the smoke. However God evidently told Adam and Eve He required sacrifice of certain animal types He chose in order to approach Him, as was implied by v6c (see commentary for Genesis 3:21). Apparently Cain knew what God required but bartering veggies for sacrificial sheep from his younger brother seemed demeaning to him so he went ahead with his own veggie sacrifice.
Despite God’s warning to Cain beforehand about his anger toward Abel over their sacrifices (vv5-7), Cain murdered his brother anyway. God confronted Cain about Abel’s murder while perhaps He was in human form (as the pre-incarnate Messiah). At first Cain denied wrongdoing by rudely asking Him “Am I my brother’s keeper?” (v9) but God cornered him. God placed a curse on the ground for Cain who was a farmer so the land wouldn’t yield crops for him any longer, then He drove Cain from his land in Eden. Cain showed concern only about God’s punishment and retribution by the future descendants of his parents, rather than sorrow and repentance for killing his brother (v10). However, God assured Cain that no one would kill him so He placed His mark on Cain to protect him. Cain fled to the land of Nod east of Eden (Genesis 4:16). According to Josephus he took his wife with him{1}, and they settled there and had children (Genesis 4:17){1}.
A life lesson from this account is: dwelling on perceived wrongs causes evil thoughts that lead to evil actions.
Cain’s marriage (Genesis 4:17):
Over the centuries many bible readers have wondered how Cain got his wife in Nod. Confusion resulted because she wasn’t introduced earlier in this account before she lived in Nod as Cain’s wife. According to Jewish historian Josephus, Cain was already married when God banished him to Nod{1}. Although Josephus might have shrewdly understood this from Moses' record in Genesis, more likely he used an extra-biblical information source that included this detail about Cain’s marriage. He was a Jewish historian from a priestly family so he had access to old extra-biblical Hebrew records*. Apparently, Adam and Eve had an unrecorded daughter that explains where Cain got his wife before he left Eden, as Genesis 4:16-17 implied{1}.
*Where did Josephus get this information?
Josephus would have obtained the extra-biblical details about Cain’s marriage, speaking animals, and other topics not mentioned in the scriptures in original records from before the Flood that were later translated through the ages. (More about Josephus, is covered in Authorship of the Hebrew law, Introducing Jewish Historian Josephus). Topical note 4, Why do some of Japheth’s descendants…?) and Authorship of the Hebrew Law explain that the pre-Flood records that Moses later used as source material for his book of Genesis were translated and preserved by early descendants of Shem in Canaan and were later translated into Hebrew and kept by Hebrew families in Egypt (Authorship of the Hebrew Law). Moses inherited the Hebrew accounts but he reasonably omitted some details in his Book of Genesis. Evidence for this unused source material by Moses (that apparently remained accessible to Jewish religious leaders) comes from the ancient song the Hmong people of Indo-China sing at weddings and funerals that predated Moses accurately paraphrases the creation, Flood, and scattering mankind over the earth in Genesis. Their song included that the Flood ended after 50 days of drizzle that is not in Moses’ record in Genesis 6-8. (Genesis 1- Creation, Origin and Authorship, Introduction to the creation account{7}).
Why was Adam and Eve's daughter not recorded?
The genealogies in Genesis 5 that were evidently started by Seth didn't record any female descendants from Seth to Noah (Adam and Eve’s godly family line). However, Eve who evidently originated the genealogy in Genesis 4 named three of Cain's female descendants in Genesis 4:19-22 ({2}, Adam and Eve's family tree). This raises the question of why she didn’t record her own daughter in this account, or acknowledge that Cain’s wife who she mentioned (and must have been her daughter) was her daughter or even give her name (v17). That Eve completely avoided mentioning she was her daughter in her family record suggests that something was wrong in their relationship.
Adam and Eve must have told their children about their brief lives in the idyllic Garden God made for them. Certainly, their daughter was very upset to learn her parents stupidly took an animal's advice and ate fruit from the tree that God forbade against His clear warning. So, they forfeited their endless lives of bliss in the Garden. God condemned them and their descendants to shortened lives of toil outside (Genesis 3:19). She was confronted with a hard life each day: She would have helped her brothers with their work and made family clothing from sheep skins while she lived a meager existence eating the vegetables Cain grew in his field that God cursed with over-abundant and fast-growing thorny weeds (Genesis 3:18). So, she likely never ended complaining to her parents about their disobedience to God which would have deeply grieved them. Marrying her ungodly brother Cain who had attitudes about God and His judgments that were similar to her own was likely against her parents’ opposition and further upset them. Her persistent contrary behavior finally prompted Eve to disown her daughter when she fled to Nod with Cain that left Eve alone with Adam. So, it's not surprising that when Eve later made her family record she would have mentioned her girl only as Cain's unnamed wife (v17) when the couple lived in Nod.
Accomplishments of Cain’s family (Genesis 4:17-24):
Adam and Eve certainly visited Cain’s family to collect their genealogical information for her family record apparently over 100 years after Cain fled to Nod. Since Eve evidently disliked her daughter, possibly Adam suggested they make this visit. Cain, the patriarch of his family, would not have been hard to find. By then he had numerous adult descendants and any human who Adam and Eve encountered in Nod who all spoke the common language (Genesis 11:1) would have been his relative and given directions since they came alone with peaceful intentions. While visiting Cain’s family they discovered the impressive accomplishments made by Cain’s ungodly, belligerent descendants (vv23-24): Cain lived in a walled city{1} he built that he named after his first son, and his descendants forged bronze and iron tools, played musical instruments they developed, and others lived as nomadic ranchers in tents they made and raised livestock they domesticated, perhaps cattle and oxen. This suggests that Cain's family ate meat ahead of God's permission (Genesis 9:2-3), and wild plants since the ground in Nod wasn't suitable for farming (Genesis 4:12-16). Evidently, Seth's descendants through Noah continued as vegetarians until God allowed Noah and his descendants to eat meat after the Flood. According to Jesephus, Cain ended his life by inventing weights and measures{1}. Genesis 5:3 implied Adam and Eve stopped having children for 130 years with their first sons Cain and Abel and their unrecorded daughter. Each child ended in disaster so Eve naturally was upset by what happened to them and she would have been reluctant to have more children, although Josephus recorded Adam wanted more{1}.
Apparently visiting Cain’s family and seeing their accomplishments prompted Eve to want more children of their own after this lengthy lapse. Genesis 5:3-4 records that after their next son godly Seth, Adam and Eve had other sons and daughters for hundreds of years. Their male children recorded in Genesis 5:3-29 were god-fearing and turned out well. Josephus wrote that Seth's descendants developed the science of astronomy and inscribed (in writing!) their discoveries on brick and stone pillars before the Flood. He recorded the stone pillar survived the Flood to at least to the 1st century CE{1}.
That writing was in use before the Flood provides credibility these early accounts that were originated by Adam and Eve and others were preserved as written records on Noah’s ark during the Flood. They would have been later inherited by Noah’s eldest and favored son Shem then translated and kept by his descendants the Hebrews, and finally given to Moses who recorded them in his book of Genesis. Their early information trail is described in Topical note 4, World’s oldest writing, and their path into modern bibles is summarized below.
Adam and Eve’s descendants by Cain and Seth that are briefly described in Genesis 4 and 5 married and produced extended families. A human population of possibly a million souls grew for 2200 years until the Flood, but names of only a few noteworthy individuals are recorded in scripture. God later destroyed all the violent humans and animals in the Flood (Genesis 6:8 and Topical note 4, Noah’s Flood). Then He restarted humanity with just Noah’s family- eight persons who believed Him and the animals He selected to repopulate the whole Earth.
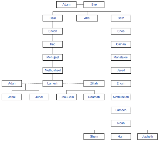
Adam and Eve’s family tree of recorded pre-Flood descendants is shown in{2}. Note some of Seth’s and Cain’s descendants had the same names. Seth and his descendants’ family line began 130 years after Cain’s descendants that Adam and Eve evidently visited were born.
God didn't prohibit marriage of close family relatives until His laws in Leviticus 18:6,17 were given by Moses thousands of years later. By then the human genome had acquired some mutations and this was an unsafe practice.
Note: Coverage of the accounts in Genesis 6-9 and 10-11 appear in Topical notes 4 and 3 respectively. Brief introductions to Genesis chapters 6-50 follow the "Summary of the information trail ..." below.
Click on live web link below to select internet reference
{1} Maier, Paul, 1988, Josephus- The Essential Writings, Kregel publ, p20-21. Jewish historian Josephus recorded that Cain left his homeland (Eden) with his wife and they settled in Nod after a long journey. They had had children there and he built a walled city. Eventually Cain invented weights and measures. Adam longed for more children according to Josephus, and later he and Eve had a son Seth, and many other sons and daughters (Genesis 5:3-4).
{2}https://static.wikia.nocookie.net/biblestudy/images/5/5f/Adam_Genealogy.png/revision/latest?cb=20200702220212 (Adam and Eve’s pre-Flood family tree through their sons, Cain and Seth)
{3} See footnote Introducing Jewish historian Josephus in Genesis 1 commentary.
Summary of the information trail of the original early accounts in Genesis into modern bibles
Topical note 4, World’s oldest writing provides evidence Noah carried the written accounts that were originated by Adam and Eve and others and his written log of events of the Flood in the ark. They were originally recorded in Mesopotamian pictographic proto-cuneiform, so their readability survived the confusion of spoken language at Babel (Genesis 11:8). The early source records for Genesis 1-9 and those made later for Genesis 10-11 were preserved by Shem’s early descendants after the Flood. Evidence provided in Topical note 4 strongly suggests that certain of Japheth’s descendants copied portions of these early records and carried them worldwide as they migrated to fill the earth. Shem’s originals in proto-cuneiform were translated eventually into written Hebrew and kept by Hebrew families in the Middle East. This summary is explained more in Topical notes 3B and 4.
Hebrew families also recorded and kept their own more recent accounts about Abraham, Isaac, and Jacob and God’s promises to them. These might have been held as oral traditions for a few generations before they were written in the new easy-to-learn purely phonetic Hebrew alphabet that was developed c1850BCE shortly after Jacob’s family moved to Egypt (Authorship of the Hebrew Law{1,1a}). (These more recent accounts contained the records in Genesis 12-50 in modern bibles.) Then Moses acquired all of these writings from Hebrew families during the Exodus. He compiled them into written Hebrew that he learned earlier when he lived in Pharaoh’s court into his book of Genesis with God’s direction. So, a credible written information trail exists from these early accounts into Moses’ Book of Genesis. How it continued ultimately into modern bibles is covered next.
Early bibles:
Genesis and the other Hebrew scriptures remained with the Jews until the first century AD when suddenly large numbers of Christian gentiles gained access to them when they joined the rapidly growing church that had Jewish roots. Before complete bibles were made the early Greek-speaking Christians throughout the Roman Empire used the Septuagint translation of the “Old Testament”(OT) (in Greek), and the “New Testament” (NT) collection of gospel accounts and letters (in Greek). The NT Greek scripture portions were endlessly hand copied for use in early churches into the 4th century AD. Thousands of complete manuscripts and fragments still survive. Then complete Greek bibles that contained both the Septuagint OT and Greek NT writings were used by churches for a time. The Codex Sinaiticus bible (c350AD) is the oldest surviving bound book version. In 384AD St. Jerome completely revised earlier Latin OT and NT writings into the Latin Vulgate bible (in the language of Roman common people) for the Roman church as commissioned by Pope Damascus. Although Latin eventually fell into disuse by common people, updated versions of this translation are still in use by Latin trained Catholic clergy.
Medieval “illuminated manuscripts” were made as complete bound bibles for use in Catholic churches from about 400-1400AD (1,000 years!). Today, many are displayed in museums. Some oversized bibles were made that were carried by two priests. They all included beautifully hand-painted color illustrations and elaborately decorated page headers and margins with gold. The Latin text was written in ornate calligraphy. Especially talented monks who devoted their time to this task in special scriptoriums prepared them.
History of Modern bibles:
Centuries later beginning with John Wycliffe in England c1390AD bible scholars who were Catholic clergy but acted independently of the Roman church began translating the scriptures into complete bibles in the languages of common people of late Medieval Europe. Wycliffe translated the Roman church’s Latin Vulgate bible into English. Later scholars translated all the scriptures from the original Hebrew and Aramaic, and Greek. Some like William Tyndale in England (c1525AD) paid the ultimate price of martyrdom for their work at the hands of the Catholic Church that prohibited translating the approved scriptures- the church “cannon” into common languages. Church leaders reasoned that untrained translators would make errors that would deceive people, and a biblically literate laity would question Catholic doctrines (internet reference). Millions worldwide are indebted to the of these scholars. However Christian and Jewish leaders provided a great service by filtering through a growing body of religious literature and rejecting false writings. The official Hebrew scriptures (OT) closed with the Book of Malachi c433BC, and the New Testament closed with the Book of Revelation c100AD. Much of the unaccepted literature "surfaced" after the OT and NT closed. It purported to originate from reputable biblical sources but included content that conflicted with the accepted scriptures or promoted unbiblical teachings. Collections of this so-called apocrypha and pseudographia are preserved in some bible versions and other books so those who are interested may read them.
All of the above bible versions were hand copied.
Newly developed printing presses mass produced bibles in Europe starting cAD 1450. First, the Latin Vulgate printed version was used by the Catholic clergy. A century later William Tyndale’s translation became the first printed English language bible. Wycliffe’s previous hand-copied English bible had low circulation and was too expensive for most individuals to own. Chapter and verse numbers were included to quickly locate text. Various bible translations proliferated. The combined Old and New Testaments- the complete printed bible quickly became the world’s most widely read book by individuals for hundreds of years. Today it is perhaps still the most widely owned book in the western world, but it is in great demand for serious reading in countries where it is banned. God created humans in His “image” with an ability and innate desire to know Him. However, their “likeness” to Him can be lost through ungodly lifestyle choices (Genesis 1:26-27 commentary).
Brief introductions to Genesis chapters 6-50
These chapters show a human perspective but they use different Hebrew names for God and their content shows they were originated by successive human generations. Authorship was usually included or implied at the beginning of each section:
Genesis 6:1-8 described the usual belligerent human lifestyles before the Flood, and it explained why God wanted to destroy the violent humans and animals. This appears to be an editorial update by an unknown author who used “the Lord” (Yahweh) for God’s name. The wording suggests it was added shortly after the Flood perhaps by one of Noah's sons who was familiar with pre-Flood decadent lifestyles.
Genesis 6:9-9:28 is “the account of Noah” that described the Flood as originally recorded by him. Noah’s brief dialogue about his sons at the end in Genesis 9:26-27 recorded him using both names for God, Elohim and Yahweh (like Eve). So he apparently used them interchangeably throughout his Flood account and they would not be evidence for diverse authorship. All the above written records and Noah's Flood record were passed on by him to his eldest son Shem. Shem’s descendants translated, recopied, and preserved them. Eventually his Hebrew descendants provided them to Moses who then compiled them into what are now Genesis chapters 1-9.
Genesis 10:1-11:9 introduced “the account of Shem, Ham, and Japheth, Noah’s sons”. The famous “Table of Nations” section in 10:1-32 lists the earliest nations Noah’s descendants began after the Flood. Conservative bible scholars prepared maps that show where these first nations were located (Topical note 3{8}). These maps also suggest the migration routes the humans took after they were dispersed from Mesopotamia (Genesis 11:8) to “fill the earth” as God commanded in Genesis 9:1. This account runs through Genesis 11:9 since “the Lord” (Yahweh) was used for God’s name throughout.
Genesis 11:10-26 introduced “the account of Shem”, the ancestor of Eber (or Heber) and the Hebrews. It is a genealogy of Shem’s early descendants to Abram (later renamed Abraham). Abraham became the father of the Hebrew nation (Genesis 17:8). By his time c2000BCE cuneiform writing had been in use for hundreds of years by the civilizations in Mesopotamia. The pre-Flood and early post-Flood accounts translated to cuneiform would have been kept by Abraham’s family and their Hebrew descendants.
Genesis chapters 12-50 continued with the accounts of Abraham, Isaac, and Jacob and their descendants and God’s promises. The mothers of Abraham and his wife Sarah (whose names were not recorded in scripture) were apparently responsible for instilling an exclusive faith in God in them because their father Terah worshiped other Gods (Joshua 24:2). These Hebrew family stories may have been kept orally for a few generations while the Hebrews lived in Canaan without a written language until they moved to Egypt as Jacob’s extended family for 400 years. Written Hebrew was developed as a shortened form of hieroglyphics shortly after Jacob’s family arrived in Egypt (Authorship of the Hebrew Law). Later Moses compiled all of these old accounts in Hebrew into his book of Genesis during the Exodus with God’s direction.
W. Cook
Independent researcher January 2025
contact: genesismakessense@gmail.com
Please do not use web links in comments.
Comments